TW交易所合约跟单类资金盘骗局,刚开盘1个月就单割了,说好的大格局呢?盘圈严打开始!
近期不少粉丝爆料了一个叫TW交易所的合约跟单类资金盘骗局,据受害者给昊天爆料此盘刚开盘1个月就单割了,之前操盘手还在群里洗脑什么国际大盘,说好的大格局呢?开盘一个月就割,现在确实难干了,全是这些没有格局的诈骗犯,有时候你是不是也很疑惑?就好像这些骗局就是专门来割你的?昊天告诉你其实除了经验运气也很重要,该交易所通过第三方链接下载,设置8个层级,以拉人数量给予10U到1万U不等奖励,这是典型的传销模式。很多人在盘子未崩时心存侥幸,不听预警,觉得自己不会是最后填坑的人。但一旦崩盘,钱就拿不回来了,现在这个盘还在骗人,大家看见一定要远离!




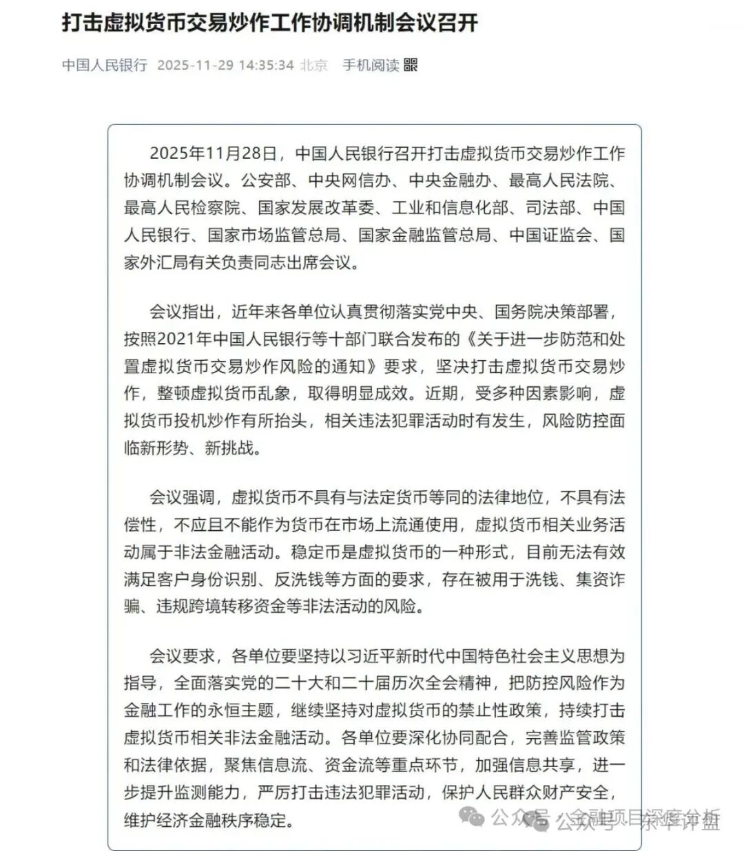
近日,中国人民银行牵头召开打击虚拟货币交易炒作工作协调机制会议。会议再次明确强调我国针对虚拟货币一贯秉持的禁止性政策,其实就是为了打击这些利用虚拟货币搞资金盘的骗局!

昊天评盘界友情提醒:TW交易所合约跟单类资金盘骗局,刚开盘1个月就单割了,说好的大格局呢?盘圈严打开始!近期知乎,小红书,微博,抖音等app都有冒充昊天的诈骗团伙,记住了我们不做项目,更不会去推广任何项目,除公众号外其他一律不是本人,切勿上当受骗!
































